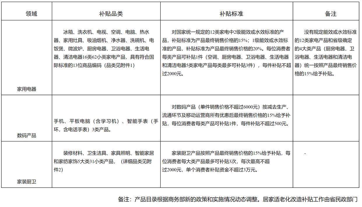
2月19日,湖南省商务厅发布2025年家电、数码和家装厨卫产品以旧换新实施细则,其中家用电器补贴最终销售价格的20%,每件补贴不超2000元;数码产品补贴最终销售价格的15%,每件补贴不超500元;家装厨卫补贴最终销售价格15%,每件补贴不超2000元,且累积补贴资金不超3万元。
根据《国家发展改革委 财政部关于2025年加力扩围实施大规模设备更新和消费品以旧换新政策的通知》(发改环资〔2025〕13号)以及商务部等部门关于做好2025年家电、数码产品和家装厨卫以旧换新工作的相关通知,现就2025年湖南省家电、数码和家装厨卫产品以旧换新实施细则的相关事宜公告如下:
一、补贴范围及标准
2025年,对个人消费者(年满18周岁且具备完全民事行为能力,下同)购买符合条件的家电、数码和家装厨卫产品,给予一次性补贴支持,补贴以“支付立减”方式发放。

二、申领方式和流程
1.个人消费者于2025年12月31日前登录云闪付APP(含云闪付输出服务的其他APP),进入“以旧换新”专区,通过“家电、数码、家装厨卫”各入口领取相应品类补贴券,在参与企业(或线上平台)购买符合条件的商品(收货地址应当在湖南省内),在支付环节按补贴标准直接扫码抵扣。
2.补贴券有效期截止领券当日24:00点,隔天购买须重新领券。
3.销售企业完成送货上门或消费者自提产品后视为交易完成。送货或提货时间应在下单后30天内,最迟不得超过2026年1月10日。
4.消费者购买数码产品需现场拆封激活,销售企业需采集商品名称、销售金额、SN码、IMEI以及激活照片(需清晰展示已激活产品的SN码,且应和包装盒上的SN码二者一致)。
5.消费者要求销售企业必须开具湖南省内销售发票。产品开票金额应扣除各类企业优惠,发票抬头为个人消费者,票面要体现商品名称、规格型号、产品价格、购买件数、政府补贴金额等信息。发票应在消费者下单付款后1个月内开具,2025年12月订单发票开具日期不得超过2026年1月10日。
6.如发生退货情形,参与企业通过原支付渠道退还消费者实际支付金额。如退货发生在财政补贴资金拨付给企业以后,企业及时将与退货补贴资金退还财政。
三、补贴审核和拨付
2025年湖南省家电、数码和家装厨卫产品以旧换新补贴采用“支付立减”模式,补贴资金先由各销售企业垫付,各市州(区县)商务部门定期对企业销售数据和资金垫付等情况进行核验再结算(每月至少1次)。各销售企业需在商务部门规定时间内按要求提交审核材料。各市州(区县)商务部门可根据实际情况,优化资金审核拨付流程,加快资金兑付使用。在确保资金安全的前提下,采取“预拨+清算”方式加快资金兑付,可根据企业销售和垫资数据预拨最高80%的资金并定期进行清算,切实减轻企业垫资压力。
四、企业要求及报名
符合以下条件的经营主体均可报名参加:
1.在中国境内依法注册的独立法人企业,有固定的经营场所和合法营业执照,经营范围符合补贴目录。家电以旧换新和数码产品购新参与企业应于2024年1月1日前注册成立。自觉遵守法律法规,履行社会责任。近三年无重大安全事故,近三年来经营资信状况良好,2022年以来参与我省历次政府消费券活动和以旧换新活动无违法违规记录。个体户须转为企业方可报名,加盟门店通过上级企业报名。
2.经营状况良好,财务制度健全,在湖南省内合法纳税。能够按照国家统一的会计制度规定设置账簿,能够提供准确税务资料,能够开具湖南省正规销售发票。
3.家电和数码产品符合国家标准,具有国标13位商品条码;家装厨卫产品应当符合国家相关安全质量标准和环保要求。
4.自愿参加活动,遵守活动规则。参与以旧换新补贴商品的销售价格,不高于前 1个月内同款产品的平均成交价格。做好政策宣传,做到政策图解、价格公示、监督电话、承诺书“四上墙”。有长期保存相关交易佐证材料的能力,具备防范骗补、套补的行为能力,接受政府部门或第三方审计机构对其交易真实性的审计。
5.销售企业应当具有与承接活动相匹配的服务网点、场地设施、专业人员、服务能力等条件,能够提供送新、收旧、拆装“一站式”上门服务,并保证服务质量。
6.各企业可于每月1号-10号通过线上报名,提交企业名称和住所,纳税所属区县,企业联系人姓名和电话,统span lang="EN-US" style="max-width: 100%" data-mce-style=""/>
五、其他要求
1.任何单位和个人不得弄虚作假,对发现存在利用不正当手段(包括伪造、变造相关材料虚假交易、串通他人提供虚假信息等)骗取补贴资金等违法行为的单位和个人,将追回资金并按照有关法律、法规、规章的规定追究相应责任,涉嫌犯罪的依法移送司法机关处理。
2.本公告自发布之日起执行,此前实施细则与本公告不一致的,以本公告为准。在法律规定范围内主办方根据实际情况对实施细则进行优化调整并及时发布。
潇湘晨报综合报道
举报/反馈